标准RS232最高电压达正负15V,计算机RS232串口就是标准的RS232,许多单片机的串口都是TTL电平,电源电压一般为+5V,因此,为了互连,必须进行电平转换,通常使用MAX232芯片E232TTLRS232/TTL电平无源转换器。

RS-232-C是美国电子工业协会EIA(ElectronicIndustryAssociation)制定的一种串行物理接口标准。RS是英文"推荐标准"的缩写,232为标识号,C表示修改次数。RS-232-C总线标准设有25条信号线,包括一个主通道和一个辅助通道。
在多数情况下主要使用主通道,对于一般双工通信,仅需几条信号线就可实现,如一条发送线、一条接收线及一条地线。
TTL是TimeToLive的缩写,该字段指定IP包被路由器丢弃之前允许通过的最大网段数量。TTL是IPv4包头的一个8bit字段。
TTL是生存时间的意思,就是说这个ping的数据包能在网络上存在多少时间。
扩展资料:
RS232转TTL和USB转TTL的区别:
RS232转TTL就是标准RS232电平与TTL电平的RS232接口zhidao的转专换,通常用max232芯片,RS232一端直接接标准RS232接口,如电脑自带的DB9串口,电脑无需安装驱动。

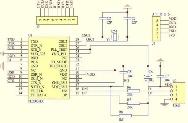
USB转TTL则是USB接口与TTL电平的RS232接口的转换,通常用pl2303等芯片,属USB一端插电脑USB接口,注意:电脑一定要安装驱动才能和正常电脑RS232串口一样使用。

